网站首页
关于协会
协会简介
协会领导
机构设置
协会章程
管理制度
服务项目
联系我们
行业动态
通知公告
协会动态
行业资讯
党建动态
新闻资讯
政策法规
国家政策
地方政策
政策解读
会员专区
入会指南
服务细则
加入协会
会员风采
绿色视界
绿色发展
行业碳说
循环经济
动态专报
绿色发展报告
动态专报(2024)
动态专报(2025)
动态专报(2026)
您当前所在位置:
主页
>
政策法规
>
地方政策
国家政策
地方政策
政策解读
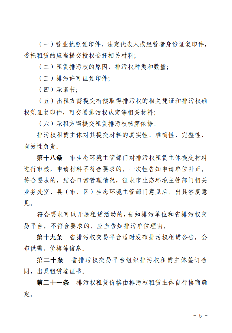
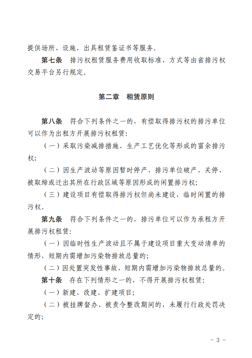
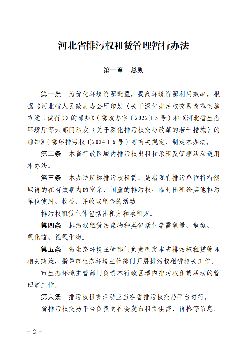
《河北省排污权租赁管理暂行办法》
发布时间:2025-12-24 16:38
|
栏目:
地方政策
|
浏览次数:
河北省生态环境厅关于印发《河北省排污权租赁管理暂行办法》的通知
上一篇:《河北省排污权跨区域流转和交易管理暂行办法》
下一篇:《河北省数智赋能产业集群高质量发展工作方案》
Copyright © 2020-2022 河北省绿色低碳循环发展协会 版权所有
电话:15031178853 地址:河北省石家庄市桥西区友谊南大街 备案号:
冀ICP备2022013871号
扫一扫
关注于我们